最新消息
優良好車
認證車輛
成交見證
車商總覽
我要買賣車
車商會員中心
×
車商登入
統編
密碼
忘記密碼
,請來電 (03)3333-977 或透過 E-mail 取得
×
車商申請
車商名稱
統一編號
聯絡電話
×
忘記密碼
E-mail
車商會員中心
×
車商登入
統編
密碼
忘記密碼
,請來電 (03)3333-977 或透過 E-mail 取得
×
車商申請
車商名稱
統一編號
聯絡電話
×
忘記密碼
Email
最新消息分類
[函轉]桃園市政府經濟發展局
首頁
最新消息
日期:2021-02-18
[函轉]桃園市政府經濟發展局
發文字號:桃經商字第1100005243號
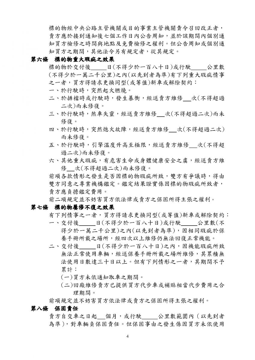
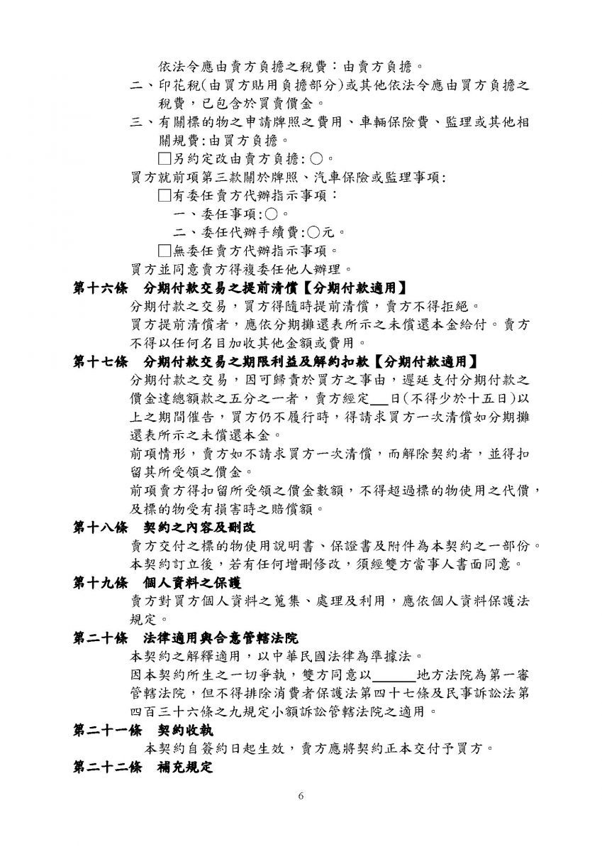
轉知經濟部商業司85年7月24日訂頒之「汽車買賣定型化契約範本」自即日起廢止,另檢送經濟部修訂之「汽車買賣定型化契約範本」,依據經濟部110年1月28日經商字第11002402480號函辦理,請見附件。