桃園市汽車商業同業公會
近日公會發文數件,請各位會員注意各項福利申請截止時間唷!!
1.109年度九九重陽敬老活動
凡是本會會員代表之父、母親,年滿70歲以上(民國39年10月25日(含)以前出生者),均可報名參加。請附會員代表本人及父、母親身份證影印本乙份審查。
報名時間:即日起至109年8月31日止(郵戳為憑)
2.會員會籍資料校正暨110年度會員證書換發、會費繳納等事項說明
因換發110年度會員證書及印製第十一屆第一次會員大會大會手冊,進行會員會籍資料校正。檢附會籍校正資料表(如附件),請詳實核對。
請於109年08月31日前傳真/郵寄/Line通知公會修正,其中營登(設立核准函)登記項目或會員代表如有變更,請檢附變更登記函影本或簡歷表提交給公會。※公會Line:0978589580
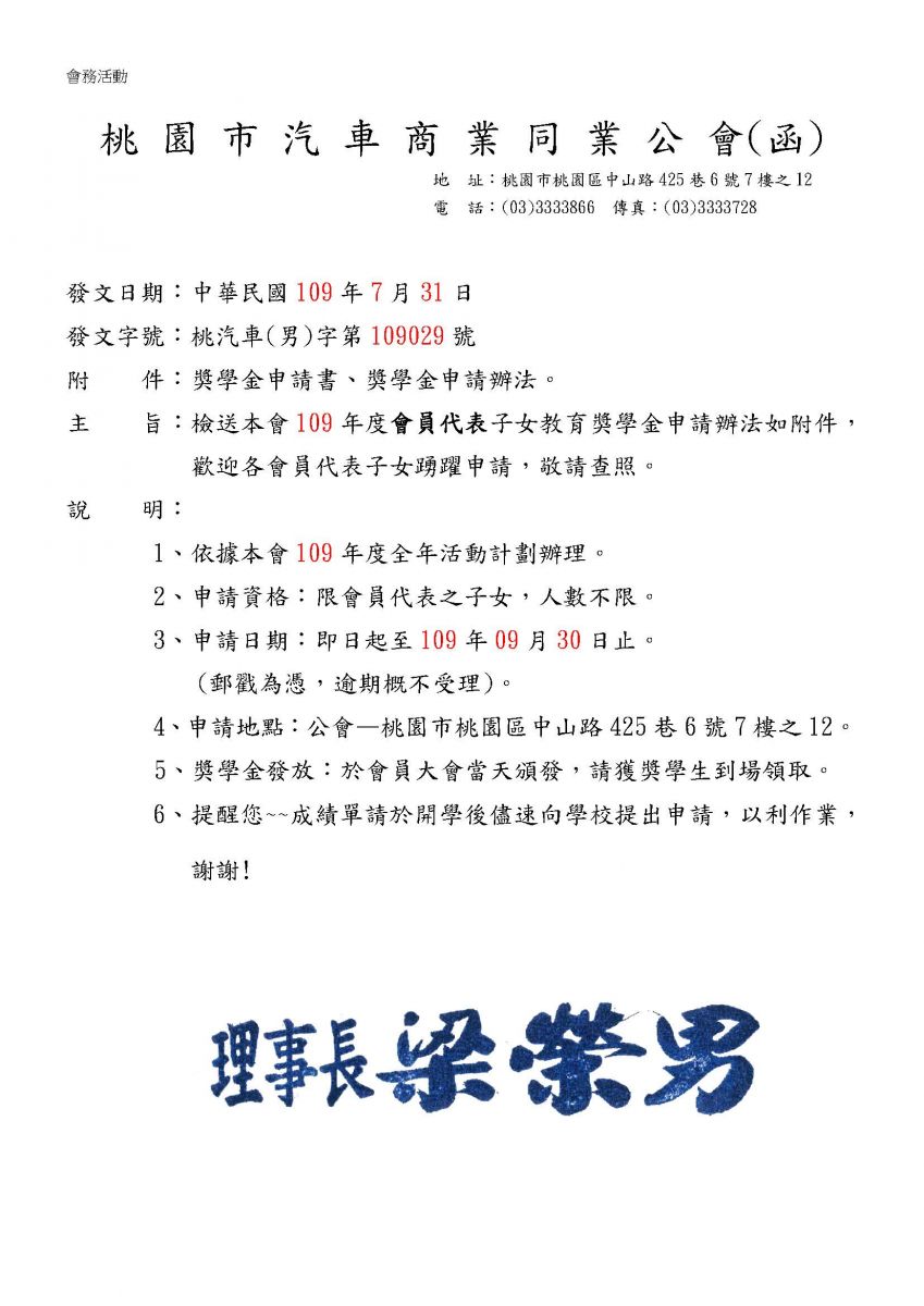
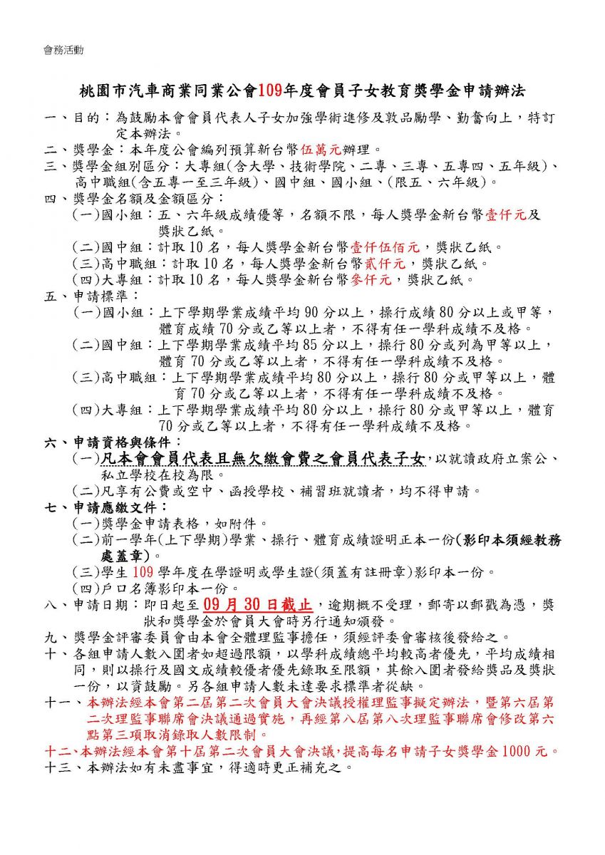
3.109年度獎學金申請書、獎學金申請
申請資格:限會員代表之子女,人數不限。
獎學金發放:於會員大會當天頒發,請獲獎學生到場領取。提醒您~~成績單請於開學後儘速向學校提出申請,以利作業,謝謝!
申請日期:即日起至109年09月30日止。(郵戳為憑,逾期概不受理)。






