最新消息分類

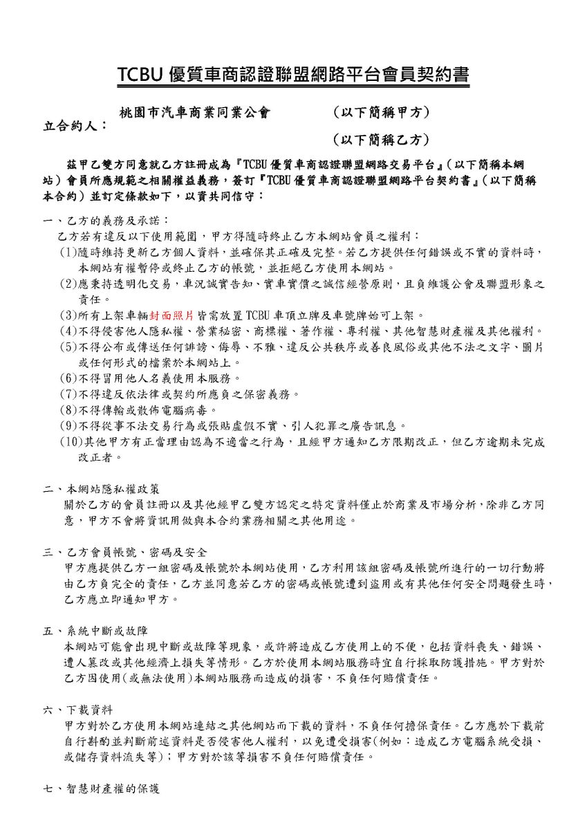
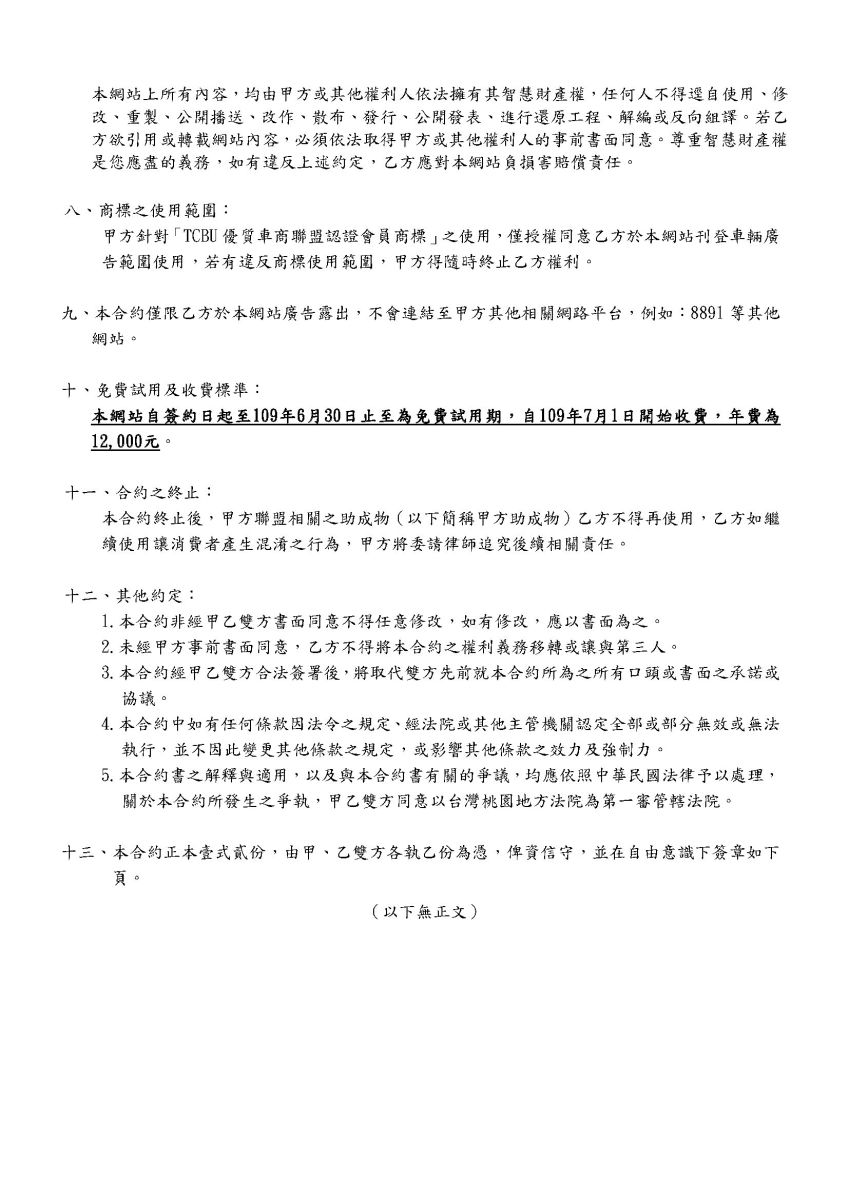
TCBU網路平台會員契約書


日期:2019-08-21

公會會員申請使用官網請填寫契約書蓋大小章(正本)並提供:

1.公司營登或設立核准函影本

2.負責人身分證正反面影本

契約書正本與以上資料一起郵寄至公會(桃園市桃園區中山路425巷6號7樓之12)蔡恒宜小姐收

年費收費12,000元,請繳納至TCBU聯邦帳號,匯款後請通知本會,謝謝!!
聯邦銀行(803)南桃園分行
帳號:090-5080130-88

TCBU網路平台會員契約書下載