最新消息
優良好車
認證車輛
成交見證
車商總覽
我要買賣車
車商會員中心
×
車商登入
統編
密碼
忘記密碼
,請來電 (03)3333-977 或透過 E-mail 取得
×
車商申請
車商名稱
統一編號
聯絡電話
×
忘記密碼
E-mail
車商會員中心
×
車商登入
統編
密碼
忘記密碼
,請來電 (03)3333-977 或透過 E-mail 取得
×
車商申請
車商名稱
統一編號
聯絡電話
×
忘記密碼
Email
最新消息分類
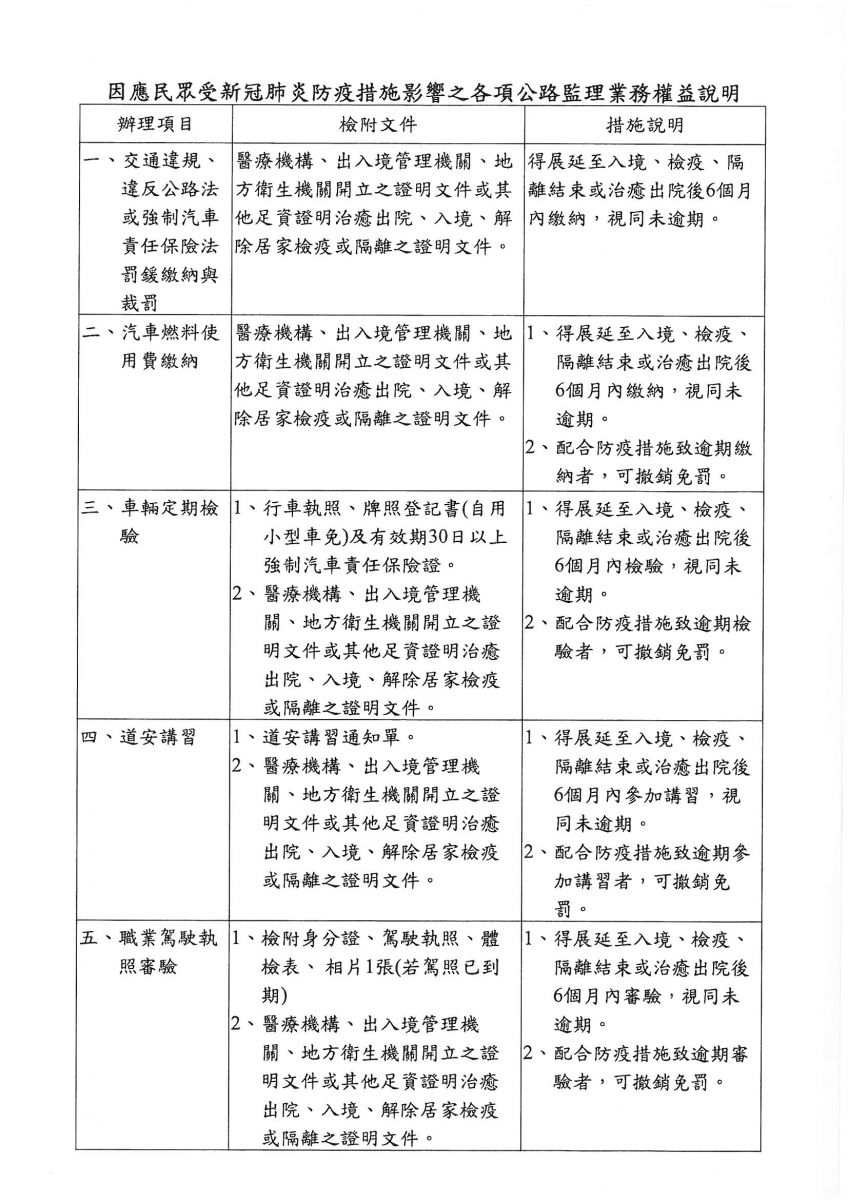
因應「全國」疫情警戒標準提升至第3級,交通部各項公路監理業務措施說明如附表所示。
首頁
最新消息
日期:2021-05-20
因應「全國」疫情警戒標準提升至第3級,交通部各項公路監理業務措施說明如附表所示。